暗黑破坏神4今天购买了豪华版的玩家已经可以玩了,很多小伙伴好奇暗黑破坏神4宝石有哪些种类,本期小编给大家带来的是暗黑破坏神4宝石作用一览,下面一起来看看吧。

宝石有什么用
首饰匠可以升级宝石与取出插槽内的宝石,此外还能消耗世界BOSS材料为装备增加额外的镶孔。
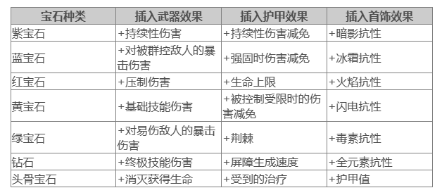
玩家在冒险过程中会拾取大量的宝石,不同宝石有不同效果,点击放入带孔的装备里就能附加这些效果。注意,宝石的效果在武器、防具、饰品上是不同的。
玩家还可以找首饰匠来升级宝石,用3颗同样的低级宝石合成1颗高级宝石,注意合成后宝石使用等级会提升,不要盲目升级。
游戏中可以找到并制作许多不同的宝石,每种宝石都有自己的属性。以下是各种宝石的简要介绍:

以上就是暗黑破坏神4宝石作用一览的全部内容了,希望可以帮到喜欢这个游戏的小伙伴,更多精彩内容请关注多特游戏。